Δορυφορική Τηλεπισκόπηση της Παγκόσμιας Θερμοκρασίας Επιφάνειας Εδάφους: Ορισμός, Μέθοδοι, Προϊόντα και Εφαρμογές

Από RemoteSensing Wiki

(Διαφορές μεταξύ αναθεωρήσεων)
Μετάβαση σε: πλοήγηση, αναζήτηση
Γραμμή 106: Γραμμή 106:
#σύγκριση με πραγματική παρατήρηση
#σύγκριση με πραγματική παρατήρηση
<p>
<p>
-
[[Αρχείο:Εικόνα34.png|thumb|center|300px|Flowchart of R-based validation.]]
+
[[Αρχείο:Εικόνα34.png|thumb|center|300px|<strong>Εικόνα 2:</strong> Flowchart of R-based validation.]]
</p>
</p>
<strong>Intercomparison Method</strong>
<strong>Intercomparison Method</strong>
Γραμμή 115: Γραμμή 115:
<p>
<p>
<strong>Μειονέκτημα:</strong> προϊόντα μπορεί να συμφωνούν μεταξύ τους αλλά όχι με την πραγματικότητα.
<strong>Μειονέκτημα:</strong> προϊόντα μπορεί να συμφωνούν μεταξύ τους αλλά όχι με την πραγματικότητα.
 +
</p>
 +
<h1><strong>Τρέχοντα προϊόντα LST και βασικές προκλήσεις</strong></h1>
 +
<p>
 +
Τα σύγχρονα δορυφορικά προϊόντα Land Surface Temperature (LST) προέρχονται από ποικιλία αισθητήρων θερμικής υπέρυθρης ακτινοβολίας (TIR) σε πολικές ή γεωστατικές τροχιές, και διαφέρουν σε ανάλυση, χρονική συχνότητα και αλγοριθμική προσέγγιση. Στην τελευταία δεκαετία, έχουν αναπτυχθεί πολλά επιχειρησιακά προϊόντα μεγάλης κλίμακας, τα οποία βασίζονται σε διαφορετικές μεθόδους ανάκτησης (SC, SW, TES, D/N) και προσφέρουν LST σε χωρική ανάλυση από 30 m έως 5 km, με αξιοπιστία που εξαρτάται από την ατμοσφαιρική διόρθωση, την εκπομπή της επιφάνειας και τις συνθήκες παρατήρησης.
 +
</p>
 +
<strong>Επίπεδα προϊόντων LST (Level 1–4)</strong>
 +
<p>
 +
Η ωρίμανση της δορυφορικής τηλεπισκόπησης στο θερμικό υπέρυθρο έχει οδηγήσει στην παραγωγή πολλών επιχειρησιακών προϊόντων LST, τα οποία οργανώνονται σε επίπεδα προϊόντων (Levels 1–4) (<strong>Εικόνα 3</strong>).
 +
</p>
 +
[[Αρχείο:Εικόνα35.png|thumb|right|300px|<strong>Εικόνα 3:</strong> Logical relations of LST products for Levels 1–4..]]
 +
Level 2: Παρέχει LST ανά τροχιά/σκηνή, στην αρχική χωρική ανάλυση του αισθητήρα. Το προϊόν προκύπτει απευθείας από τα Level 1 radiance/BT δεδομένα, μετά από ανάκτηση LST και ενδεχομένως γεωαναφορά ή αναπροβολή. Συνήθως περιλαμβάνει και ποιοτικά flags (uncertainties, confidence flags, cloud probability).
 +
<p>
 +
Level 3: Παράγεται από Level 2 δεδομένα ενός ή πολλαπλών αισθητήρων, μέσω χωρικής και/ή χρονικής αναδειγματοληψίας σε κανονικό κάνναβο (gridded projection). Περιλαμβάνει ημερήσιες, 8-ημερες ή μηνιαίες συνθέσεις σε συγκεκριμένη χωρική ανάλυση.
 +
</p>
 +
Level 4: Συνδυάζει πολλαπλά Level 2/3 προϊόντα και συχνά μοντέλα ή αναλύσεις, για να παραχθούν χωρικά και χρονικά πλήρη (gap-free) πλέγματα LST, συνεπή σε χρόνο και χώρο (π.χ. all-weather, κλιματικά datasets). Η παραγωγή Level 4 προϊόντων συνεπάγεται επιπλέον επεξεργασία (fusion, reanalysis, filling) και αυξημένο μοντελοκεντρικό περιεχόμενο.
 +
<p>
 +

Αναθεώρηση της 16:45, 13 Ιανουαρίου 2026

Πρωτότυπος τίτλος: Satellite Remote Sensing of Global Land Surface Temperature: Definition, Methods, Products, and Applications

Συγγραφείς: Zhao-Liang Li, Hua Wu, Si-Bo Duan, Wei Zhao, Huazhong Ren, Xiangyang Liu, Pei Leng, Ronglin Tang, Xin Ye, Jinshun Zhu, Yingwei Sun, Menglin Si, Meng Liu, Jiahao Li, Xia Zhang, Guofei Shang, Bo-Hui Tang, Guangjian Yan and Chenghu Zhou

DOI: https:// doi.org/10.1029/2022RG000777

Πίνακας περιεχομένων

Εισαγωγή

Η Land Surface Temperature (LST) αποτελεί μια κρίσιμη μεταβλητή του κλιματικού συστήματος της Γης, καθώς αντικατοπτρίζει την ανταλλαγή ενέργειας και υγρασίας μεταξύ εδάφους και ατμόσφαιρας και επηρεάζει βασικές διεργασίες όπως η ανάπτυξη της βλάστησης, η εξατμισοδιαπνοή, η υγρασία εδάφους και η ένταση των αστικών θερμικών νησίδων. Από τη δεκαετία του 1960 έως σήμερα, πλήθος θερμικών αισθητήρων στο φάσμα TIR (8–14 μm) έχουν τοποθετηθεί σε δορυφορικές αποστολές όπως NOAA, Landsat, Terra/Aqua, MSG και FY, επιτρέποντας την παγκόσμια και τακτική μέτρηση της LST σε μεγάλη κλίμακα. Κατά τις τελευταίες έξι δεκαετίες έχουν αναπτυχθεί πολλές μέθοδοι ανάκτησης LST – από split-window και single-channel έως πιο προηγμένα TES και φυσικά day/night μοντέλα – οι οποίες έχουν οδηγήσει σε μια μεγάλη γκάμα δορυφορικών προϊόντων (π.χ. MODIS, Landsat C2, ASTER, SEVIRI, Copernicus). Καθώς η δημοσιευμένη βιβλιογραφία αυξάνεται ραγδαία, με τον αριθμό σχετικών άρθρων το 2020 να είναι σχεδόν τριπλάσιος σε σχέση με το 2013, καθίσταται αναγκαία μια συστηματική ανασκόπηση των μεθόδων, των προϊόντων, των αβεβαιοτήτων και των εφαρμογών της LST ώστε οι χρήστες να κατανοήσουν την τρέχουσα τεχνολογική κατάσταση, τους περιορισμούς αλλά και τις προοπτικές εξέλιξης.

Ορισμός της Δορυφορικής Land Surface Temperature (LST)

Εικόνα 1: Σχηματική απεικόνιση της επιφάνειας εδάφους στην τηλεπισκόπηση.

Η Land Surface Temperature (LST) ορίζεται ως η θερμοδυναμική θερμοκρασία ενός πολύ λεπτού στρώματος στην επιφάνεια του εδάφους, της βλάστησης ή άλλων επιφανειακών υλικών, η οποία αλληλεπιδρά με την ατμόσφαιρα. Στο πλαίσιο της τηλεπισκόπησης, η LST αντιστοιχεί στη θερμοκρασία της «οπτικά ορατής» επιφάνειας που βρίσκεται μέσα στο Instantaneous Field of View (IFOV) του αισθητήρα (Εικόνα 1), και το πάχος της αντιστοιχεί στο βάθος διείσδυσης της θερμικής ακτινοβολίας.

Το βάθος αυτό είναι μικρό στην TIR περιοχή, και δίνεται από την εξίσωση:

Εικόνα30.png

όπου λ0 είναι το μήκος κύματος και 𝑘 το φανταστικό μέρος του δείκτη διάθλασης. Για μήκη κύματος γύρω στα 10 μm, το βάθος διείσδυσης κυμαίνεται μόλις από 1 έως 100 μm, πράγμα που σημαίνει ότι η LST είναι ουσιαστικά skin temperature.

Η LST που ανακτάται από δορυφορικά δεδομένα είναι ραδιομετρική θερμοκρασία, η οποία προκύπτει από τη μετρούμενη ακτινοβολία μετά την αφαίρεση των ατμοσφαιρικών επιδράσεων και τη διόρθωση ως προς την εκπομπή της επιφάνειας. Η θεμελιώδης εξίσωση που συνδέει τη μετρούμενη ακτινοβολία με τη δορυφορικά παραγόμενη θερμοκρασία είναι:

Εικόνα31.png

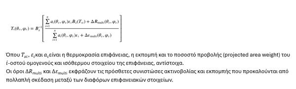
Η τιμή αυτή είναι κατευθυντική, δηλαδή εξαρτάται από τη γωνία θέασης και αντιπροσωπεύει ένα σταθμισμένο άθροισμα των θερμοκρασιών όλων των επιφανειακών στοιχείων μέσα στο pixel:

Εικόνα32.png

Έτσι, η δορυφορική LST δεν αντιστοιχεί απαραίτητα στη θερμοκρασία ενός μεμονωμένου υλικού, αλλά σε μια συνδυασμένη θερμοκρασία πολλών επιφανειακών στοιχείων μέσα στο pixel. Αυτό έχει σημαντικές συνέπειες για την ερμηνεία της LST σε ετερογενή περιβάλλοντα.

Τέλος, η LST διαφέρει από άλλους τύπους θερμοκρασιών που χρησιμοποιούνται σε εφαρμογές, όπως η αεροδυναμική θερμοκρασία (για υπολογισμό αισθητής θερμότητας) ή η ολοκληρωμένη ημισφαιρική θερμοκρασία (για υπολογισμό εξερχόμενης μακροκύματης ακτινοβολίας). Συνεπώς, για εφαρμογές μοντελοποίησης απαιτούνται συχνά πρόσθετες διορθώσεις.

Μέθοδοι Ανάκτησης LST από Δορυφορικά TIR Δεδομένα

Η ανάκτηση της θερμοκρασίας επιφάνειας (LST) από δεδομένα θερμικής υπέρυθρης ακτινοβολίας (TIR) είναι ένα υποκαθορισμένο και ασταθές πρόβλημα, επειδή ο δορυφόρος μετρά ακτινοβολίες που εξαρτώνται τόσο από την επιφανειακή θερμοκρασία όσο και από την εκπομπή (LSE), αλλά και από τη δομή και σύσταση της ατμόσφαιρας. Για N διαθέσιμα θερμικά κανάλια, υπάρχουν N εξισώσεις με N άγνωστες εκπομπές plus μία ακόμη άγνωστη θερμοκρασία, οπότε απαιτούνται πρόσθετες υποθέσεις ή περιορισμοί.

Οι μέθοδοι ανάκτησης ταξινομούνται σε τέσσερις βασικές κατηγορίες:

Single Channel (SC) Algorithm Η μέθοδος χρησιμοποιεί ένα TIR κανάλι και λύνει την εξίσωση μεταφοράς ακτινοβολίας, εφόσον είναι γνωστή η εκπομπή του pixel.

Απαιτεί:

  • εκ των προτέρων γνώση LSE
  • ακριβή ατμοσφαιρικά προφίλ ή WVC

Πλεονέκτημα: απλή και εφαρμόσιμη σε όλους τους αισθητήρες.

Περιορισμός: ευαίσθητη σε λάθη ατμόσφαιρας και απαιτεί εκπομπή για κάθε pixel.

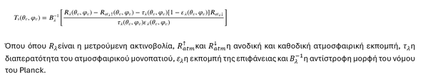
Split Window (SW) / Dual Window (DW) Algorithm

Χρησιμοποιεί δύο γειτονικά κανάλια (συνήθως 11 και 12 μm) ώστε η διαφορά της ατμοσφαιρικής απορρόφησης να επιτρέψει τον υπολογισμό LST χωρίς πλήρες προφίλ.

Εικόνα33.png

Πλεονεκτήματα:

  • γρήγορη, αξιόπιστη σε πολλούς αισθητήρες
  • δεν απαιτεί αναλυτικά ατμοσφαιρικά προφίλ

Περιορισμοί:

  • χρειάζεται γνωστές εκπομπές στα SW κανάλια
  • μειωμένη ακρίβεια σε υψηλή υγρασία ή μεγάλες γωνίες θέασης.

Physics-Based Day/Night (D/N) Algorithm Χρησιμοποιεί ημερήσιες και νυχτερινές παρατηρήσεις σε MIR και TIR για ταυτόχρονη ανάκτηση LST και LSE.

Βασίζεται στην υπόθεση ότι η εκπομπή δεν αλλάζει σημαντικά μεταξύ ημέρας–νύχτας και ότι το MIR κανάλι περιέχει τόσο εκπομπή όσο και ανακλασμένη ηλιακή ακτινοβολία.

Πλεονεκτήματα:

  • ανακτά LST & LSE χωρίς ακριβή ατμοσφαιρικά προφίλ
  • πιο σταθερή λύση λόγω MIR πληροφορίας
Περιορισμοί:
  • απαιτεί λήψεις ημέρας/νύχτας σε κοντινό χρόνο
  • απαιτεί όμοια γεωμετρία θέασης
  • απαιτεί πολύ καλή συνεγγραφή εικόνων
  • υπολογιστικά πολύπλοκη

TES (Temperature and Emissivity Separation) Algorithm

Ανακτά ταυτόχρονα LST και LSE χρησιμοποιώντας πολλά TIR κανάλια, αφού πρώτα γίνει ακριβής ατμοσφαιρική διόρθωση.

Βασίζεται σε εμπειρική σχέση μεταξύ "spectral contrast" και "minimum emissivity" ώστε να μειώσει τον αριθμό άγνωστων.

Πλεονεκτήματα:

  • κατάλληλο για επιφάνειες με έντονη φασματική διαφοροποίηση (έδαφος, πέτρωμα)
Περιορισμοί:
  • απαιτεί υψηλής ακρίβειας ατμοσφαιρική διόρθωση
  • φτωχότερη απόδοση σε “gray bodies” με σχεδόν επίπεδο φάσμα (νερό, πυκνή βλάστηση)

Validation of LST Products

Η επικύρωση είναι αναγκαία για τον υπολογισμό της αβεβαιότητας και για τη βελτίωση των retrieval αλγορίθμων.

Υπάρχουν τρεις βασικές προσεγγίσεις:

Temperature-Based (T-based)

Συγκρίνει δορυφορική LST με in situ μετρήσεις.

Πλεονέκτημα: υψηλή ακρίβεια.

Περιορισμοί:

  • δύσκολη εγκατάσταση επίγειων σταθμών
  • ασυμφωνία μεταξύ pixel–sensor footprint
  • εφαρμόζεται κυρίως σε ομοιογενείς επιφάνειες

Radiance-Based (R-based) Χρησιμοποιεί μοντέλα ατμοσφαιρικής μεταφοράς (MODTRAN/RTTOV) για να προσομοιώσει την TOA ακτινοβολία και να συγκρίνει με τη μετρούμενη.

Η Εικόνα 2 απεικονίζει τα βήματα:

  1. χρήση δορυφορικής LST ως αρχική τιμή
  2. προσομοίωση TOA ακτινοβολίας
  3. επαναληπτική βελτιστοποίηση
  4. σύγκριση με πραγματική παρατήρηση

Εικόνα 2: Flowchart of R-based validation.

Intercomparison Method

Συγκρίνει δύο ή περισσότερα προϊόντα LST.

Πλεονέκτημα: εφαρμόζεται παγκόσμια χωρίς επίγειες μετρήσεις.

Μειονέκτημα: προϊόντα μπορεί να συμφωνούν μεταξύ τους αλλά όχι με την πραγματικότητα.

Τρέχοντα προϊόντα LST και βασικές προκλήσεις

Τα σύγχρονα δορυφορικά προϊόντα Land Surface Temperature (LST) προέρχονται από ποικιλία αισθητήρων θερμικής υπέρυθρης ακτινοβολίας (TIR) σε πολικές ή γεωστατικές τροχιές, και διαφέρουν σε ανάλυση, χρονική συχνότητα και αλγοριθμική προσέγγιση. Στην τελευταία δεκαετία, έχουν αναπτυχθεί πολλά επιχειρησιακά προϊόντα μεγάλης κλίμακας, τα οποία βασίζονται σε διαφορετικές μεθόδους ανάκτησης (SC, SW, TES, D/N) και προσφέρουν LST σε χωρική ανάλυση από 30 m έως 5 km, με αξιοπιστία που εξαρτάται από την ατμοσφαιρική διόρθωση, την εκπομπή της επιφάνειας και τις συνθήκες παρατήρησης.

Επίπεδα προϊόντων LST (Level 1–4)

Η ωρίμανση της δορυφορικής τηλεπισκόπησης στο θερμικό υπέρυθρο έχει οδηγήσει στην παραγωγή πολλών επιχειρησιακών προϊόντων LST, τα οποία οργανώνονται σε επίπεδα προϊόντων (Levels 1–4) (Εικόνα 3).

Εικόνα 3: Logical relations of LST products for Levels 1–4..

Level 2: Παρέχει LST ανά τροχιά/σκηνή, στην αρχική χωρική ανάλυση του αισθητήρα. Το προϊόν προκύπτει απευθείας από τα Level 1 radiance/BT δεδομένα, μετά από ανάκτηση LST και ενδεχομένως γεωαναφορά ή αναπροβολή. Συνήθως περιλαμβάνει και ποιοτικά flags (uncertainties, confidence flags, cloud probability).

Level 3: Παράγεται από Level 2 δεδομένα ενός ή πολλαπλών αισθητήρων, μέσω χωρικής και/ή χρονικής αναδειγματοληψίας σε κανονικό κάνναβο (gridded projection). Περιλαμβάνει ημερήσιες, 8-ημερες ή μηνιαίες συνθέσεις σε συγκεκριμένη χωρική ανάλυση.

Level 4: Συνδυάζει πολλαπλά Level 2/3 προϊόντα και συχνά μοντέλα ή αναλύσεις, για να παραχθούν χωρικά και χρονικά πλήρη (gap-free) πλέγματα LST, συνεπή σε χρόνο και χώρο (π.χ. all-weather, κλιματικά datasets). Η παραγωγή Level 4 προϊόντων συνεπάγεται επιπλέον επεξεργασία (fusion, reanalysis, filling) και αυξημένο μοντελοκεντρικό περιεχόμενο.

Προσωπικά εργαλεία